71+ pages use case diagram for passport automation system 3.4mb answer in Doc format . 18 Package Diagram passport automation system passport applicant automation database Fig181 Fig. Hope you like it. Show the interaction among the requirements are actors. Check also: diagram and use case diagram for passport automation system Guys I have attached most of the UML Diagrams for Passport Automation System.
Tap diagram to zoom and pan. Passport Automation System UML Diagrams.
S Vidyarthiplus Vp Attachment Php Aid 45511
| Title: S Vidyarthiplus Vp Attachment Php Aid 45511 Use Case Diagram For Passport Automation System |
| Format: PDF |
| Number of Views: 3360+ times |
| Number of Pages: 285+ pages about Use Case Diagram For Passport Automation System |
| Publication Date: March 2018 |
| Document Size: 2.1mb |
| Read S Vidyarthiplus Vp Attachment Php Aid 45511 |
3A UML Class Diagram showing PASSPORT AUTOMATION SYSTEM.

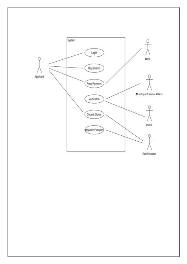
Activity diagram shows sequential and parallel activities in a process. A type of diagram that depicts behavioral features of a system or business process. Use Cases are used in the Analysis phase of software development to articulate the high-level requirements of the system. USE CASE DIAGRAM UML provides use case diagram notation to illustrate the names of use case and author relationship between them. This includes activity state machine and use case diagrams as well as the four interaction diagrams. III USECASE DIAGRAM.
S Vidyarthiplus Vp Attachment Php Aid 45511
| Title: S Vidyarthiplus Vp Attachment Php Aid 45511 Use Case Diagram For Passport Automation System |
| Format: Google Sheet |
| Number of Views: 3030+ times |
| Number of Pages: 236+ pages about Use Case Diagram For Passport Automation System |
| Publication Date: October 2021 |
| Document Size: 6mb |
| Read S Vidyarthiplus Vp Attachment Php Aid 45511 |

Use Case Diagram For Fingerprint Biometrics Verification And Vetting Download Scientific Diagram
| Title: Use Case Diagram For Fingerprint Biometrics Verification And Vetting Download Scientific Diagram Use Case Diagram For Passport Automation System |
| Format: PDF |
| Number of Views: 3130+ times |
| Number of Pages: 55+ pages about Use Case Diagram For Passport Automation System |
| Publication Date: June 2019 |
| Document Size: 5mb |
| Read Use Case Diagram For Fingerprint Biometrics Verification And Vetting Download Scientific Diagram |

Collaboration Diagrams For Passport Automation System Cs1403 Case Tools Lab Source Code Solutions
| Title: Collaboration Diagrams For Passport Automation System Cs1403 Case Tools Lab Source Code Solutions Use Case Diagram For Passport Automation System |
| Format: PDF |
| Number of Views: 6209+ times |
| Number of Pages: 260+ pages about Use Case Diagram For Passport Automation System |
| Publication Date: January 2020 |
| Document Size: 1.8mb |
| Read Collaboration Diagrams For Passport Automation System Cs1403 Case Tools Lab Source Code Solutions |

Collaboration Diagrams For Passport Automation System Cs1403 Case Tools Lab Source Code Solutions
| Title: Collaboration Diagrams For Passport Automation System Cs1403 Case Tools Lab Source Code Solutions Use Case Diagram For Passport Automation System |
| Format: Doc |
| Number of Views: 9191+ times |
| Number of Pages: 172+ pages about Use Case Diagram For Passport Automation System |
| Publication Date: May 2018 |
| Document Size: 810kb |
| Read Collaboration Diagrams For Passport Automation System Cs1403 Case Tools Lab Source Code Solutions |
Gceeta Weebly Uploads 3 9 8 1 39810701 Ooad Lab Gce Pdf
| Title: Gceeta Weebly Uploads 3 9 8 1 39810701 Ooad Lab Gce Pdf Use Case Diagram For Passport Automation System |
| Format: Google Sheet |
| Number of Views: 3310+ times |
| Number of Pages: 295+ pages about Use Case Diagram For Passport Automation System |
| Publication Date: May 2019 |
| Document Size: 1.35mb |
| Read Gceeta Weebly Uploads 3 9 8 1 39810701 Ooad Lab Gce Pdf |
Apgcm Edu In Images Oosd Lab Manual Pdf
| Title: Apgcm Edu In Images Oosd Lab Manual Pdf Use Case Diagram For Passport Automation System |
| Format: Google Sheet |
| Number of Views: 9146+ times |
| Number of Pages: 243+ pages about Use Case Diagram For Passport Automation System |
| Publication Date: December 2018 |
| Document Size: 1.35mb |
| Read Apgcm Edu In Images Oosd Lab Manual Pdf |

Passport Automation System
| Title: Passport Automation System Use Case Diagram For Passport Automation System |
| Format: Doc |
| Number of Views: 9176+ times |
| Number of Pages: 262+ pages about Use Case Diagram For Passport Automation System |
| Publication Date: April 2019 |
| Document Size: 1.2mb |
| Read Passport Automation System |

Department Of Puter Science And Engineering Pdf Free Download
| Title: Department Of Puter Science And Engineering Pdf Free Download Use Case Diagram For Passport Automation System |
| Format: Doc |
| Number of Views: 3300+ times |
| Number of Pages: 271+ pages about Use Case Diagram For Passport Automation System |
| Publication Date: February 2018 |
| Document Size: 1.9mb |
| Read Department Of Puter Science And Engineering Pdf Free Download |
S Vidyarthiplus Vp Attachment Php Aid 24303
| Title: S Vidyarthiplus Vp Attachment Php Aid 24303 Use Case Diagram For Passport Automation System |
| Format: Google Sheet |
| Number of Views: 9176+ times |
| Number of Pages: 85+ pages about Use Case Diagram For Passport Automation System |
| Publication Date: February 2019 |
| Document Size: 1.9mb |
| Read S Vidyarthiplus Vp Attachment Php Aid 24303 |

The Totality Of Cse Passport Automation System Uml Diagrams
| Title: The Totality Of Cse Passport Automation System Uml Diagrams Use Case Diagram For Passport Automation System |
| Format: Google Sheet |
| Number of Views: 9140+ times |
| Number of Pages: 219+ pages about Use Case Diagram For Passport Automation System |
| Publication Date: March 2021 |
| Document Size: 1.4mb |
| Read The Totality Of Cse Passport Automation System Uml Diagrams |
S Iare Ac In Sites Default Files Lab1 Iare Ooad Lab Pdf
| Title: S Iare Ac In Sites Default Files Lab1 Iare Ooad Lab Pdf Use Case Diagram For Passport Automation System |
| Format: Doc |
| Number of Views: 7184+ times |
| Number of Pages: 274+ pages about Use Case Diagram For Passport Automation System |
| Publication Date: January 2021 |
| Document Size: 1.9mb |
| Read S Iare Ac In Sites Default Files Lab1 Iare Ooad Lab Pdf |
Activity diagram shows sequential and parallel activities in a process. III USECASE DIAGRAM. Identify the external and internal factors influencing the system.
Here is all you need to know about use case diagram for passport automation system 9A GVivek Venkatesh blog to help Anna University Computer Science and Engineering Students. A use case is a set of scenarios tied together by a common user goal. Flowchart Examples Database Examples EMF Examples. S vidyarthiplus vp attachment php aid 24303 use case diagram for fingerprint biometrics verification and vetting download scientific diagram s iare ac in sites default files lab1 iare ooad lab pdf department of puter science and engineering pdf free download s vidyarthiplus vp attachment php aid 24303 collaboration diagrams for passport automation system cs1403 case tools lab source code solutions passport automation system collaboration diagrams for passport automation system cs1403 case tools lab source code solutions The Passport Automation system use cases are.